Java Series: Flatmap
Table of Contents

Cover image by Jason Leung on Unsplash
Java 8 was a great step forward toward modern programing language. One of the key features added in this release was Java streams. It provides lots of convenient operations for data processing. One of them is a flatMap() used very widely to unwrap and merge multiple collections into one.
Problem statement #
Many times when we work with Java code we end up with a following Plain Old Java Object (POJO):
public record Parent(List<Child> childs) {}
They can represent database entities or data transfer objects (DTOs). In general, they’re used to structure data. Let’s say that we got the list of Parent objects, but we want to operate on a list of all Child that are part of the Parent. How we could extract Child objects from all Parent objects and combine them into a single list? The naive approach would be to use a loop:
List<Child> children = new ArrayList<>();
for (Parent parent: parents) {
List<Child> bs = parent.childs();
children.addAll(bs);
}
But it doesn’t look nice and clean. Instead, we could use the Java stream:
List<Child> children = new ArrayList<>();
parents.stream()
.map(parent -> parent.Childs())
.forEach(list -> children.addAll(list));
But it has a drawback too. Let’s say that once we get a list of all Child objects we would like to modify them, aggregate, or do calculations on them. Ideally it would be good to perform those action in the same stream. Unfortunately, this is not the case, the forEach() method in the above example is ending the stream processing, which makes it impossible to process Child records in the same stream.
Solution #
Luckily Java creators foresaw this problem and introduced a flatMap() function that is part of a java.util.stream.Stream class.
The idea is pretty straightforward. It does two things with every element of a stream:
- maps - transforms one element from a stream into a new stream, so as a result we would get a stream of streams,
- flattens - results of a previous operation are merged into one stream.
To visualize it consider the following situation:

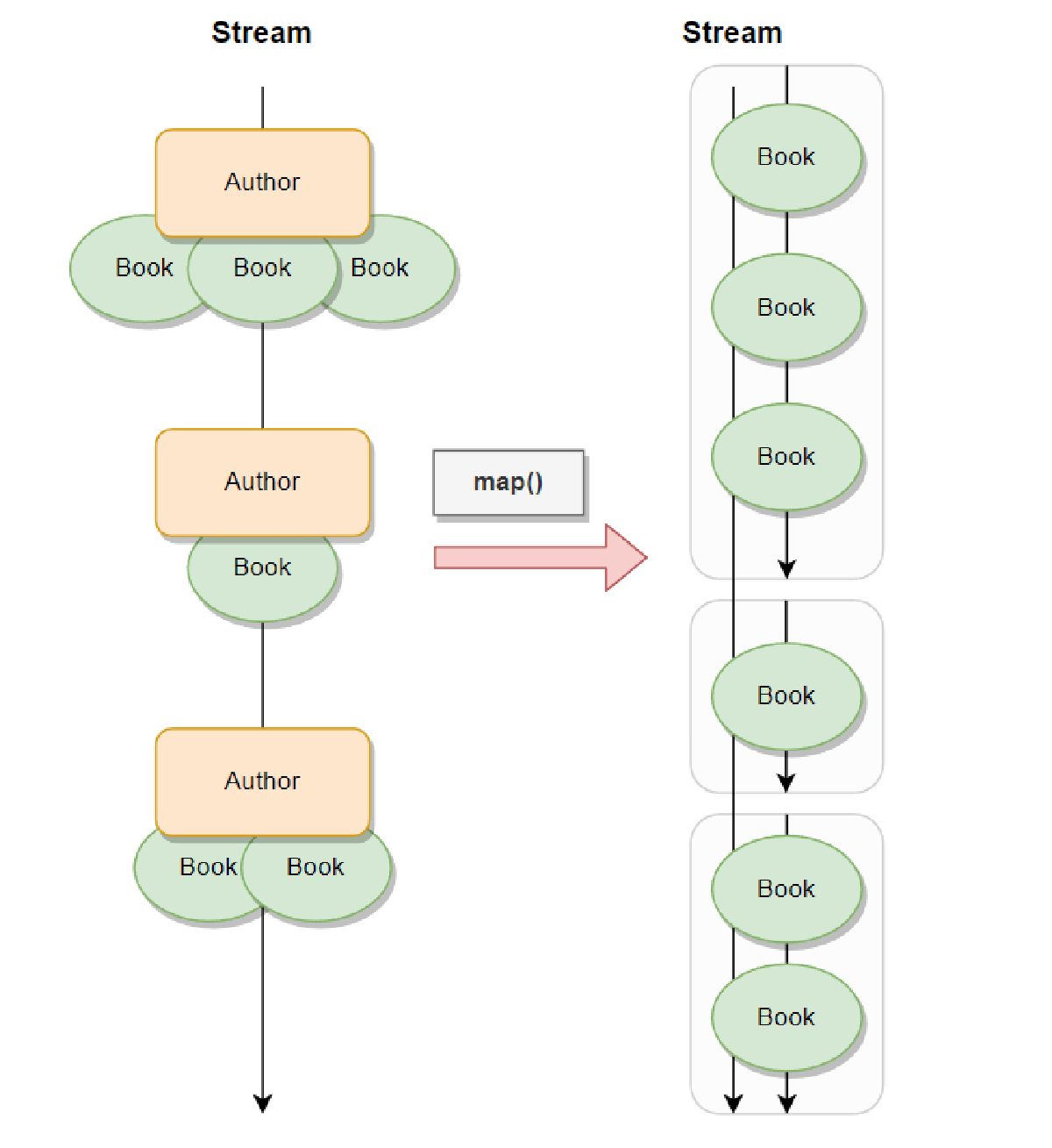
Let’s say that we have a stream of Author objects, that has a method called books() which returns a list of Book objects. And now let’s say that we would like to have access to all books written by all authors to make further operations on them. If we would use the map() function within which we would call the books() method we would get a stream of lists of Book objects. This is not what we want to have.
What we would like to have is a stream of Book objects, not a stream of their lists. How we can overcome it? Using flatmap() instead:

As previously we need to invoke the books() method of the Author class to get a list of Books. The only difference is that input needs to be converted into multiple values represented by a Java stream. This is the requirement of the flatMap() method. Whatever operations we do within it needs to return a Stream<T> object.
The same situation can be reflected with a code:
List<List<Book>> listsOfListOfBooks = authors.stream()
.map(Author::books)
.toList();
List<Book> listOfBooks = authors.stream()
.flatMap(author -> author.books().stream())
.toList();
To translate a list of Book objects the standard Collection.stream() method was used.
When to use it? #
Unwrap & operate #
The most common case when the flatMap() method might be handy is when one of the stream operations produces a collection of objects and we would like to make further actions on each one of them.
To visualize it let’s go back to the previous example with Book and Author records. Here are their definitions:
public record Book(String title) {}
public record Author(String name, List<Book> books) {}
Now let’s say that we want to create a method that takes a list of Author objects as input and produces the list of all book titles that these authors wrote:
List<String> getAllBookTitles(List<Author> authors) {
return authors.stream()
.flatMap(author -> author.books().stream())
.map(Book::title)
.toList();
}
After converting a list of Author objects into a stream the flatMap() operation is used first. The books() method is invoked to get their list and then it’s changed into the stream. The flatMap() is then merging all resulting streams into one so next the title() can be called to get a String representation of a book title. Finally, the results of each element in a stream are collected into the list.
The above method can be written even better. We can split invoking books() and stream() methods into two operations - map() and flatMap() respectively - to get a nice looking code:
List<String> getAllBookTitles(List<Author> authors) {
return authors.stream()
.map(Author::books)
.flatMap(List::stream)
.map(Book::title)
.toList();
}
Merge lists #
Another case when flatMap() can be very useful is when we would like to combine two or more lists (or any other java.util.Collection).
List<String> mergeLists(List<String> left, List<String> right) {
return Stream.of(left, right)
.flatMap(List::stream)
.toList();
}
A big plus for this approach is that after flatMap() we don’t need to close the stream immediately. Instead, we can apply other operations on every object, like filtering, mapping, aggregating, etc. Which is cleaner and more efficient.
Get value from nested Optional #
Apart from Java streams flatMap() method can be invoked on an Optional object. It’s used to unwrap an Optional that is nested inside another Optional.
Let’s say that we’ve got the following record:
public record Address(String street, String buildingNo, Optional<String> apartmentNo) {}
Now suppose we would have an Optional<Address> and would like to extract a value of an apartmentNo. The code without flatMap() would look like this:
String extractApartmentNo(Optional<Address> address) {
if (address.isEmpty()) {
return "";
}
return address.get().apartmentNo().orElse("");
}
The first step is to unwrap the value from the Optional, which might be empty. Only after checking it, we can proceed with unwrapping (and handling empty values) an apartment address.
This approach is ok, but can be done better with flatMap():
String extractApartmentNo(Optional<Address> address) {
return address
.flatMap(Address::apartmentNo)
.orElse("");
}
This approach a way nicer than the previous one. Both Optionals - parent and child - are validated whether they hold a null value in a single expression.
Summary #
Introducing streams into Java made Data processing easier. It brings us a lot of handy operations. flatMap() is one of them which gives us the possibility to merge multiple streams into one or flatten nested streams into one. It’s a very common pattern and is used many times in real projects.
Code and tests from this post can be found in my repository: wkrzywiec/java-series | Github